
备考时间,说少不少,说多不多,岛儿在这炎炎夏日也感觉,如果备考中若是没有个相互督促与扶持的,备考CPA这条路不好走。
而即使相互督促和扶持着,现在也已经有考友,最后在一声叹息中默默放弃了。
就像那句话说的:成年人的崩溃,不是歇斯底里,而是可能在某一刻,自己绷不住了就流出了眼泪。很累,却安静活着。
昨天无意聊起初中算学渣的同学,而随口一问,我惊了。
他竟然在会计事务所,而去年报考了CPA的五科都过了,就剩下“财管”。
我不知道他怎么过的,但是云淡风轻地说出来,我当时确实被惊到。
成年人的努力,不是随口呐喊,而是安安静静地,在看不见的地方,他可能刷题,也可能翻书,就是不看手机。
现在“刷题秘籍”已出,考友,如果你依然认真备考,那么应该拥有一份。
【相关介绍在文末,考友需要,可阅。】
今天岛上整理了CPA六科的复习方法,答题之中的些许技巧,希望能对你有用。
另外岛儿直接做了图,如果考友你备考其中的几门,可以直接保存下来,便于在刷题或者备考中,如果有遗忘,可直接看图片就可以了。
会计

财务成本管理

税法

经济法

公司战略与风险管理

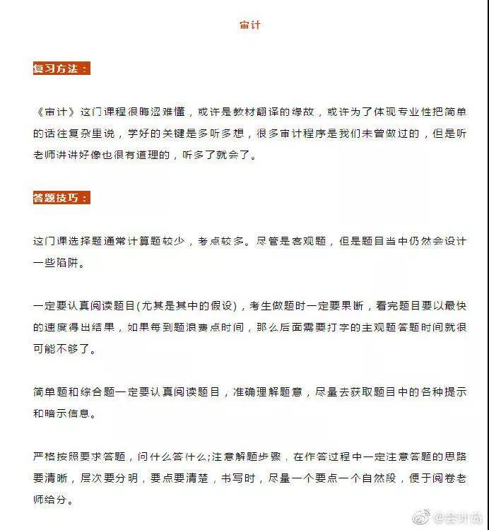
审计

综上,诸位考友在漫长的备考过程中,如果觉着自己懈怠而想放弃,那么岛儿此时想推荐你到岛上来看看。
现在的备考进程,似乎也要即将进入专注刷题,进入考试状态的阶段了,那么你就应该看看,到底如何刷题最高效,如何做题正确率最高,如何找到出题者的思路和答题技巧。
- 还没有人评论,欢迎说说您的想法!
